Лабораторный опыт 8 ГДЗ Еремин Кузьменко 9 класс (Химия)
Решение #1

Рассмотрим вариант решения задания из учебника Еремин, Кузьменко 9 класс, Просвещение:
Лабораторный опыт 8.
Изучение свойств серной кислоты
1. Налейте в пробирку 1 мл разбавленной серной кислоты и добавьте в неё лакмус. Как изменился цвет индикатора?
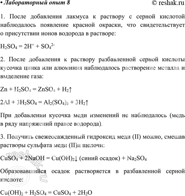
После добавления лакмуса к раствору с серной кислотой наблюдалось появление красной окраски, что свидетельствует о присутствии ионов водорода в растворе:
H2SO4 = 2H+ + SO42-
2. Положите в пробирку кусок цинка и добавьте к нему разбавленную серную кислоту. Что наблюдаете? Проведите аналогичные опыты с алюминиевой и медной проволокой.
После добавления к раствору разбавленной серной кислоты кусочка цинка или алюминия наблюдалось растворение металла и выделение газа:
Zn + H2SO4 = ZnSO4 + H2^
2Al + 3H2SO4 = Al2(SO4)3 + 3H2^
При добавлении кусочка меди изменений не наблюдалось (медь в ряду напряжений правее водорода).
3. Получите осадок гидроксида меди(II) и прилейте к нему разбавленную серную кислоту. Что наблюдаете?
Получить свежеосажденный гидроксид меди (II) можно, смешав растворы сульфата меди (II)и щелочи:
CuSO4 + 2NaOH = Cu(OH)2v (синий осадок) + Na2SO4
Образовавшийся осадок растворяется в разбавленной серной кислоте:
Cu(OH)2 + H2SO4 = CuSO4 + 2H2O
4. На кусок фильтровальной бумаги нанесите несколько капель раствора серной кислоты и осторожно нагрейте его, держа над плиткой. Что происходит? Объясните наблюдения, зная, что при нагревании вода, содержащаяся в растворе кислоты, испаряется и концентрация раствора возрастает.
При нагревании фильтровальной бумаги, смоченной серной кислотой, бумага обугливается, т.к. из-за испарения воды концентрация кислоты увеличивается, а концентрированная серная кислота – сильный окислитель, способный окислить материал бумаги.
5. К раствору серной кислоты добавьте одну-две капли раствора хлорида бария. Запишите цвет выпавшего осадка. Проделайте аналогичный опыт с растворами сульфата, карбоната и хлорида натрия, подкисленными серной кислотой. Опишите качественную реакцию на серную кислоту и её соли.
При добавлении хлорида бария к серной кислоте, сульфату натрия и карбонату натрия наблюдается выпадение белых осадков:
BaCl2 + H2SO4 = BaSO4v + 2HCl
BaCl2 + Na2SO4 = BaSO4v + 2NaCl
BaCl2 + Na2CO3 = BaCO3v + 2NaCl
Осадок BaCO3 в растворе, подкисленном серной кислотой, переходит в осадок сульфата бария, что сопровождается выделением пузырьков газа:
BaCO3+ H2SO4 = BaSO4v + H2O + CO2^
Таким образом, соли бария являются качественными реагентами на серную кислоту и ее соли.
*размещая тексты в комментариях ниже, вы автоматически соглашаетесь с пользовательским соглашением