Упр.749 ГДЗ Колягин Ткачёва 10 класс (Алгебра)
Решение #1
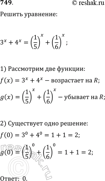
Решение #2

Рассмотрим вариант решения задания из учебника Колягин, Ткачёва, Фёдорова 10 класс, Просвещение:
749. Решить уравнение 3^x+4^x=(1/5)^x+(1/6)^x
*размещая тексты в комментариях ниже, вы автоматически соглашаетесь с пользовательским соглашением