Упр.16.13 ГДЗ Мерзляк 10 класс Базовый уровень (Алгебра)
Решение #1

Рассмотрим вариант решения задания из учебника Мерзляк, Номировский, Полонский 10 класс, Вентана-Граф:
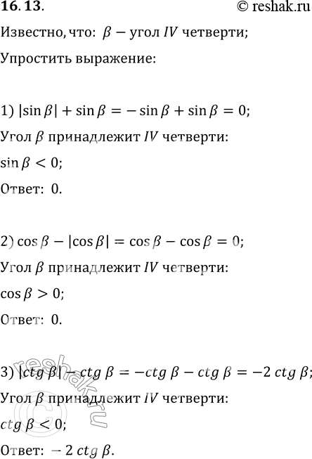
16.13. Известно, что ? — угол IV четверти. Упростите выражение:
1) |sin ?|+sin ?; 2) cos ?-|cos ?|; 3) |ctg ?|-ctg ?.
*размещая тексты в комментариях ниже, вы автоматически соглашаетесь с пользовательским соглашением